How to start climbing in Berlin

I’ve been wanting to take climbing courses for about two years now and I finally did it!
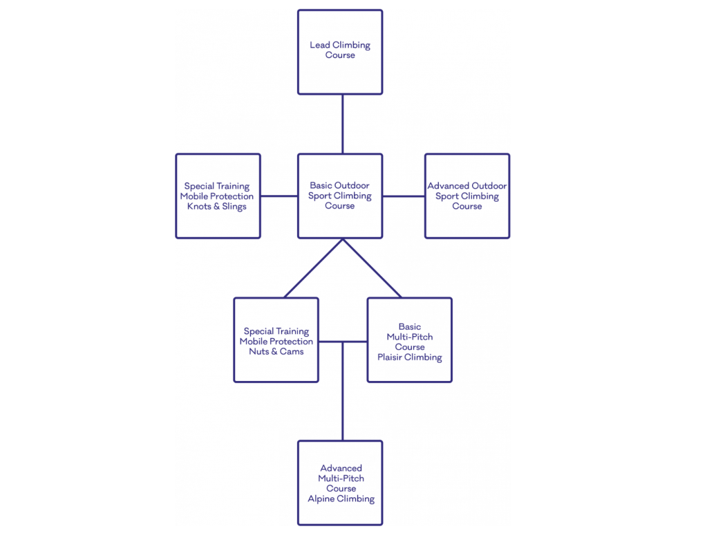
Course options #
There are generally two basic climbing courses for beginners for sports climbing in the gym:
- Top Rope Course (Kletterschein Toprope) teaches you the basics of belaying and rope management so after the course, you can safely climb a wall with a rope that’s already attached to the top.
- Lead Climbing Course (Kletterschein Vorstieg) teaches you how to clip the rope into protection points along the route while climbing and at the top. If you’re climbing in a pair, at least one person has to be able to do this to secure the rope in the anchor at the top.
Once you’re done taking these two basic courses, you can venture out to more advanced technical courses!

Climbing gyms that offer courses #
(afaik, as of May 2023)
There are several climbing gyms offering courses, here are some that I know of:
- Magic Mountain (109€, EN available once a month over 2 Sundays, rest is offered in German)
- Der Kegel (EN available once a month over one weekend, 89€, has to be booked via kurse@derkegel.de)
- DAV (German only, Top Rope: 55€/ Lead Climbing: 80€, book online)
- South Rock (99€, German only?, book online)
Notes:
- DAV and Der Kegel don’t include entry fees in the course. You can use Urban Sports membership for Der Kegel.
- Usually, you need to be a DAV member to use the gym, but taking the course allows you access to the gym for the following month (you still have to pay the entry fee)
Gyms with climbing walls #
- Magic Mountain (PBerg/Moabit)
- DAV (Moabit)
- Bouldergarten (Neukolln)
- Der Kegel (Friedrichshain)
- South Rock (Tempelhof-Schöneberg)
Bouldergarten and Der Kegel allows Urban Sports membership.
My experience #
Top Rope Course #
I booked two day (3h x 2 days) Top Rope course at DAV (Deutscher Alpenverein) in Berlin. I was already a member at DAV mostly to get the alpine sports insurance and hut discounts and managed to find an available spot. The course was carried out in German (my German level is B1) so I was worried that I won’t be able to follow, but other participants helped me out.
Day 1 #
Day 1 is mostly spent on gaining knowledge, less practical.
- How to tie an eight knot
- Partner check
- How to belay and use the belay device (we used Jul2 in the course)
I was a little confused that the instructor showed us a different belay technique to what I’m used to (Pull-Brake-Under-Slide.)
I also learned a few German words: “zu” for “tension”, “ab” for “lower me” and more.
Day 2 #
It was a different trainer which was quite nice, to hear a different perspective and to experience another teaching method.
We did:
- More climbing, on higher walls and on outside walls
- Practiced falling from the wall and securing someone falling
- Bigger falls
At the end of the session, you get a card like this:

Some gyms ask you for a proof that you can belay safely and even though I’ve belayed before, I think the course was really helpful in refreshing my memory, understanding the German way of doing things (teaching methods and belay devices used in courses vary depending on the country it seems.)
Lead Climbing Course #
For Lead Climbing Course, I wanted to do the course in English to make sure I understood everything. I think English courses are only offered in Magic Mountain or Der Kegel in Berlin (but not sure). Der Kegel is a bit more affordable. I found a free spot last minute for a course at Der Kegel.
Course content:
- Check-up of top rope belaying
- Intro to lead climbing and belaying
- Learning to use and clip quickdraws correctly
- Rope management and equipment
- Training to fall and to catch
- Lead climbing certificate (KLEVER card)
Since there are tonnes of Youtube videos on the above skills, I’m just going to jot down what I felt during/after the course. Note that these are my personal subjective opinion.
Day 1 #
- We did a quick check-up of top rope belaying. Everyone had a different belaying device and it was interesting to see how each worked slightly differently. Here’s an example blog post about different types of belaying devices -> How to Choose a Belay Device for Rock Climbing
But for beginner sports climbing, Petzl GriGri seems to be very popular. I used the Jul2 I used in the Top rope course. But since it’s important for your partner to be able to check your device, I think it’s good to go with whatever that’s commonly used if you don’t have a specific climbing partner already. I wish I had bought my own so I could practice it on my own device. - We learned how to belay in lead climbing, rope management and how to clip quickdraws.
Day 2 #
- Practiced falling. Now, this was super interesting. I had my feet in a crack and fell backward, which caused my body to whip a bit. I need to practice falling a lot more and feel more comfortable falling.
- We also learned the Double Bowline Knot as an alternative to the Double Eight Knot (equally secure but easier to unknot)
In general, we covered a lot of theory during the two days but it would probably take time and practice to develop muscle memory.
Was it worth it? #
Yes! It’s nice that the instructor will correct you where you’re doing something wrong that you’re not necessarily aware of. During the falling practice, I felt safer to try it out. I also got to ask lots of different questions and made some new friends who are equally motivated to practice what I’ve just learned today!
Next Steps #
- Join climbing groups (e.g. Rock Climbing and Bouldering Meetup or Klettertreff organized by the gyms)
- Practice sport climbing in the gym, get better at belaying, lead climbing and falling!!!
- Buy my own belay device and practice with it
- Learn to tie knots in a neater way
- To climb outside, I would still need to learn how to set up a top rope anchor which wasn’t covered in the course.